ContiNew Starter
简介
ContiNew Starter(Continue New Starter)是一种特殊类型的 Spring Boot Starter,其作用与常规的 Starter 类似,基于“约定优于配置”的理念,再次精简常规配置,提供一个更为完整的配置解决方案,帮助开发人员更加快速的集成常用第三方库或工具到 Spring Boot Web 应用程序中。
ContiNew Starter 包含了一系列经过企业实践优化和配置的依赖包(如 MyBatis-Plus、SaToken),可轻松集成到应用中,从而避免开发人员手动引入依赖的麻烦,为 Spring Boot Web 项目的灵活快速构建提供支持。
ContiNew Starter 源自 ContiNew Admin 后台管理框架/脚手架项目。在 ContiNew Admin 发展到一定程度时,作者发现新手用户上手时需要关注过多的脚手架通用基础能力,而且如果想要在一个全新项目中使用这些基础能力,“迁移”起来也很麻烦。于是,ContiNew Starter 应运而生,作者在 ContiNew Admin 2.x 版本时,将项目中的通用基础能力进行了抽离和深度优化。这样,无论是在 ContiNew Admin 中使用,还是单独使用这些基础能力,都可以更加轻松。
解决痛点
在开发一个 Java Web 项目之前,我们可能需要做如下准备工作:
- 引入 Spring Boot 父项目进行版本锁定(无 Spring 不 Java)
- 引入 Spring Boot Web 依赖
- 根据自身需要引入不同组件的 Starter
- 根据自身需要对引入的 Starter 进行配置(查阅文档或通过搜索引擎查找常用配置)
- 编写 Java 配置
- 编写 application.yml 配置
- 编写各种全局处理器
- 开始使用
在 Spring Boot “约定优于配置” 理念的帮助下,我们开发一个 Spring Java Web 程序已经简化到了不可思议的程度,而且很多设计良好的组件 Starter 提供了极大的扩展性,提供了非常多的配置,给使用者最大的可行性,当你需要处理一些自定义场景时,这些配置简直是太过方便。
然而,极大的扩展性带来的另一面就是配置“混乱”,对于小白用户,初步使用某个组件时,仅配置就足够“吃一壶”。因此,各种脚手架项目应运而生,你可能会想,这基础配置关脚手架项目什么事?脚手架项目的作用不仅仅是提供一系列通用基础功能,更多的是提供了一种通用的解决方案,无论是针对所使用组件的配置,还是实现的某个功能的设计,亦或是开发规范 。即使是一个小白,把脚手架项目拿过来,只需要删减下不需要的功能,改动下品牌元素,就可以继续在其基础上进行开发一个成熟的项目。
ContiNew Starter 就是将脚手架项目中的通用基础配置进行了封装及深度优化,从企业通用实践层面精简配置,让一个完全从头开始或已有的项目,在使用部分组件时变得更轻松。
项目源码
| 开源平台 | 源码地址 |
|---|---|
| GitHub | https://github.com/Charles7c/continew-starter |
| Gitee(码云) | https://gitee.com/Charles7c/continew-starter |
像数1,2,3一样容易
1.在项目 pom.xml 中锁定版本(下方两种方式请任选其一)
第一种方式:如您使用的是 Spring Boot Parent 的方式,则替换 Spring Boot Parent 为 ContiNew Starter
<parent>
<groupId>top.charles7c.continew</groupId>
<artifactId>continew-starter</artifactId>
<version>{latest-version}</version>
</parent>
第二种方式:如您使用的是引入 Spring Boot Dependencies 的方式,则替换 Spring Boot Dependencies 为 ContiNew Starter Dependencies
<properties>
<java.version>17</java.version>
<maven.compiler.source>${java.version}</maven.compiler.source>
<maven.compiler.target>${java.version}</maven.compiler.target>
<project.build.sourceEncoding>UTF-8</project.build.sourceEncoding>
</properties>
<dependencyManagement>
<dependencies>
<!-- ContiNew Starter Dependencies -->
<dependency>
<groupId>top.charles7c.continew</groupId>
<artifactId>continew-starter-dependencies</artifactId>
<version>{latest-version}</version>
<type>pom</type>
<scope>import</scope>
</dependency>
</dependencies>
</dependencyManagement>
2.在项目 pom.xml 中引入所需模块依赖
<dependencies>
<!-- 核心模块 -->
<dependency>
<groupId>top.charles7c.continew</groupId>
<artifactId>continew-starter-core</artifactId>
</dependency>
</dependencies>
3.在 application.yml 中根据引入模块,添加所需配置
e.g. 跨域配置
--- ### 跨域配置
cors:
enabled: true
# 配置允许跨域的域名
allowed-origins: '*'
# 配置允许跨域的请求方式
allowed-methods: '*'
# 配置允许跨域的请求头
allowed-headers: '*'
# 配置允许跨域的响应头
exposed-headers: '*'
抢先体验快照(SNAPSHOT)版本💡
注意: 快照版本目前处于开发测试阶段,其中很多特性或改动尚不稳定,可能会因为修复或优化而频繁调整。因此,仅可用于体验,切勿用于生产环境!
1.在项目 pom.xml 中配置 SNAPSHOT(快照)仓库地址(如果你已配有其他仓库地址,追加下方快照仓库地址即可)
<repositories>
<repository>
<id>sonatype-nexus-snapshots</id>
<name>Sonatype Nexus Snapshots</name>
<url>https://s01.oss.sonatype.org/content/repositories/snapshots/</url>
<snapshots>
<updatePolicy>always</updatePolicy>
<enabled>true</enabled>
</snapshots>
</repository>
</repositories>
2.将 ContiNew Starter 版本改为对应快照版本,例如:1.1.0-SNAPSHOT
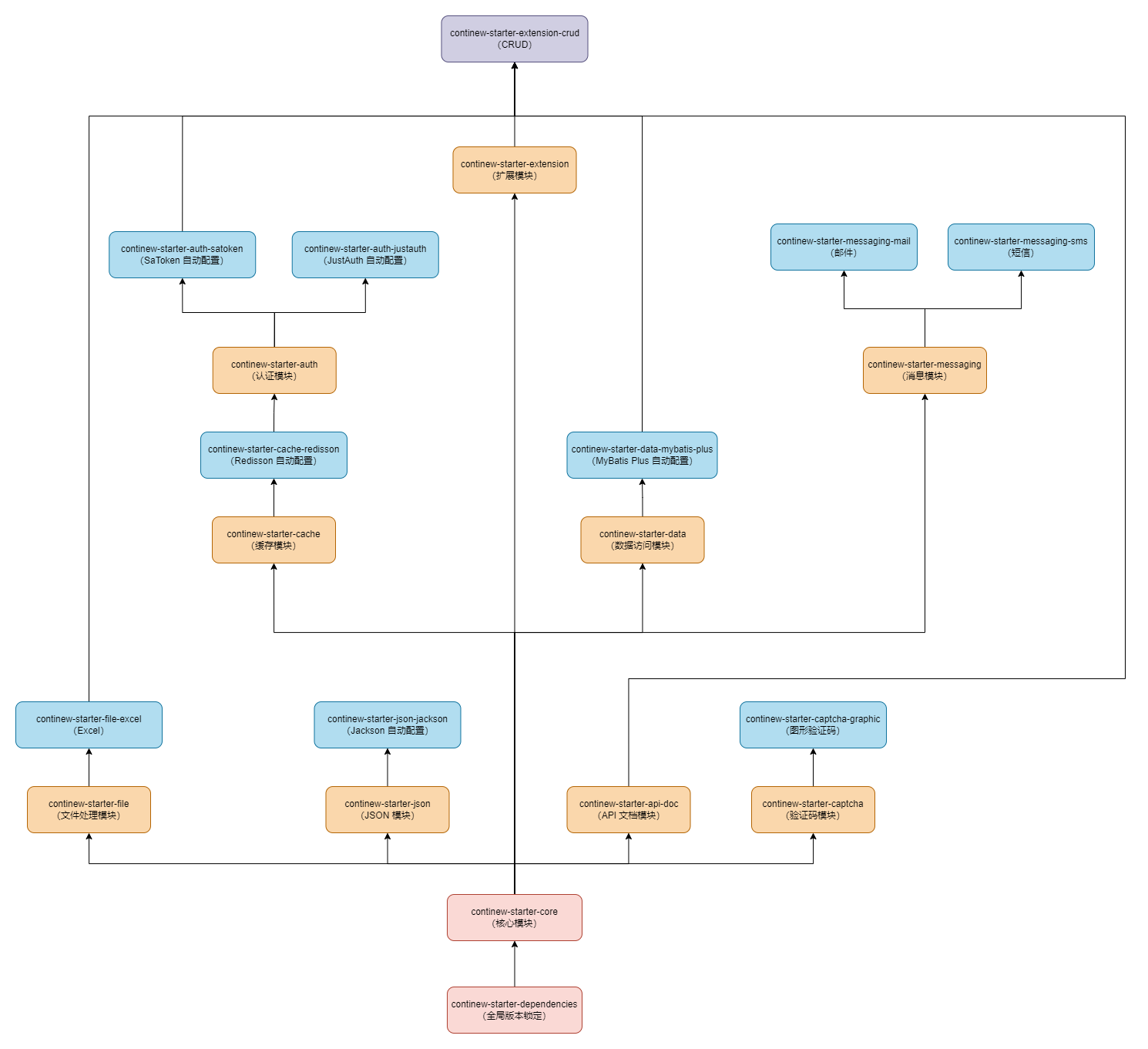
模块结构
| 模块名称 | 模块说明 | 依赖版本 |
|---|---|---|
| continew-starter-core | 核心模块:包含跨域、线程池等自动配置 | Spring Boot:3.1.7 Undertow:2.3.10.Final Hutool:5.8.24 mica-ip2region:3.1.5.1 |
| continew-starter-json-jackson | JSON 模块:Jackson 自动配置 | Jackson:2.15.3 |
| continew-starter-api-doc | API 文档模块:Knife4j 自动配置 | Knife4j:4.4.0 |
| continew-starter-log | 日志模块:HTTP Trace Pro | |
| continew-starter-storage | 存储模块:本地存储、OSS 自动配置 | |
| continew-starter-file-excel | 文件处理模块:Excel 相关配置 | Easy Excel:3.3.4 |
| continew-starter-captcha-graphic | 验证码模块:图形验证码 | Easy Captcha:1.6.2 |
| continew-starter-cache-redisson | 缓存模块:Redisson 自动配置 | Redisson:3.25.2 |
| continew-starter-data-mybatis-plus | 数据访问模块:MyBatis Plus 自动配置 | MyBatis Plus:3.5.4.1 dynamic-datasource-spring-boot-starter:4.2.0 P6Spy:3.9.1 |
| continew-starter-auth-satoken | 认证模块:SaToken 自动配置 | Sa-Token:1.37.0 |
| continew-starter-auth-justauth | 认证模块:JustAuth 自动配置 | Just Auth:1.16.6 |
| continew-starter-messaging-mail | 消息模块:邮件 | Jakarta Mail:1.1.0 |
| continew-starter-messaging-sms | 消息模块:短信 | SMS4J:3.0.4 |
| continew-starter-extension | 扩展模块:包含 CRUD 等复杂模组及自动配置 |
谁在使用?
- ✨ContiNew Admin:ContiNew Admin (Continue New Admin)中后台管理框架/脚手架,持续以最新流行技术栈构建,拥抱变化,迭代优化。依托开源协作模式,提升技术透明度、放大集体智慧、共创优秀实践,源源不断地为企业级项目开发提供助力。当前采用的技术栈:Spring Boot3(Java17)、Vue3 & Arco Design、Sa-Token、MyBatis Plus、Redisson、Liquibase、JustAuth、Easy Excel、Hutool、TypeScript、Vite4 等。
贡献代码
分支说明
ContiNew Starter 的分支目前分为下个大版本的开发分支和上个大版本的维护分支,PR 前请注意对应分支是否处于维护状态。
| 分支 | 说明 |
|---|---|
| dev | 开发分支,默认为下个大版本的 SNAPSHOT 版本,接受新功能或新功能优化 PR |
| x.x.x | 维护分支,在 vx.x.x 版本维护期终止前(一般为下个大版本发布前),用于修复上个版本的 Bug,只接受已有功能修复,不接受新功能 PR |
流程步骤
如果您想提交新功能或优化现有代码,可以按照以下步骤操作:
- 首先,在 Gitee 或 Github 上将项目 fork 到您自己的仓库
- 然后,将 fork 过来的项目(即您的项目)克隆到本地
- 切换到当前仍在维护的分支(请务必充分了解分支使用说明,可进群联系维护者确认)
- 开始修改代码,修改完成后,将代码 commit 并 push 到您的远程仓库
- 在 Gitee 或 Github 上新建 pull request(pr),选择好源和目标,按模板要求填写说明信息后提交即可(多多参考 已批准合并的 pr 记录,会大大增加批准合并率)
- 最后,耐心等待维护者合并您的请求即可
请记住,如果您有任何疑问或需要帮助,我们将随时提供支持。
Important
欢迎大家为 ContiNew Starter 贡献代码,我们非常感谢您的支持!为了更好地管理项目,维护者有一些要求:
- 请确保代码、配置文件的结构和命名规范良好,完善的代码注释,并遵循阿里巴巴的 《Java开发手册(黄山版)》 中的代码规范,保证代码质量和可维护性
- 在提交代码前,请按照 Angular 提交规范 编写 commit 的 message(建议在 IntelliJ IDEA 中下载并安装 Git Commit Template 插件,以便按照规范进行 commit)
- 提交代码之前,请关闭所有代码窗口,执行 mvn compile 命令,编译通过后,不要再打开查看任何代码窗口,直接提交即可
反馈交流
💬 欢迎各位小伙伴儿扫描下方二维码加好友,备注 cnadmin,拉你进群,探讨技术、提提需求~
加入交流群后,你将会:
- 第一时间收到框架动态
- 第一时间收到框架更新通知
- 第一时间收到框架 Bug 通知
- 和众多大佬互相 (huá shuǐ) 交流 (mō yú)
鸣谢
鸣谢
感谢参与贡献的每一位小伙伴🥰
特别鸣谢
- 感谢 JetBrains 提供的 非商业开源软件开发授权
- 感谢 MyBatis Plus、Sa-Token 、Knife4j、Hutool 等国产开源组件作者为国内开源世界作出的贡献
- 感谢 ELADMIN、RuoYi-Vue-Plus、Dante-Engine,致敬各位作者为开源脚手架领域作出的贡献
- e.g. 脱胎于 ELADMIN 项目开源的 QueryHelper 组件
- e.g. 基于 RuoYi-Vue-Plus 项目封装的 SaToken 相关认证鉴权配置
- e.g. 基于 Dante-Engine 项目封装的 Redisson 相关配置
- 感谢项目使用或未使用到的每一款开源组件,致敬各位开源先驱 🔥

